高中地理《外力作用》
一、考题回顾

二、考题解析
【教学过程】
环节一:导入新课
通过设疑导入的方式,询问学生“沧海桑田”成语的含义,根据学生的回答,顺势导入到新课内容。
环节二:新课讲授
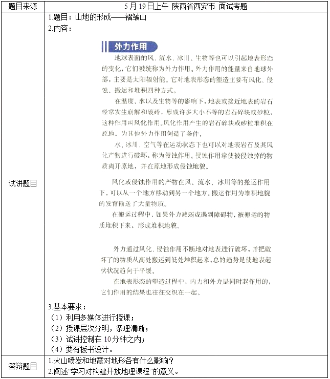
1.能量的来源和表现形式
指导学生阅读教材进行完成,在必要的时候老师给予相应的提示。
【问题】
(1)外力作用的能量来源是什么?题目来源于考生回忆
(2)对地表形态塑造的形式有哪些?
【学生回答】能量来源是太阳辐射,主要的形式有风化、侵蚀、搬运、堆积。
【教师总结】外力作用的能量来源主要是太阳辐射,对地表形态的塑造主要有风化、侵蚀、搬运、堆积四种方式。
2.外力作用的形式
(1)风化作用
通过多媒体展示风化示意图,例如风蚀蘑菇、风蚀柱等,指导学生观察图片。
【问题】何种条件能够形成这种景观?
【学生回答】风力的长期作用。
【教师总结】在温度、水以及生物等的影响下,地表或接近地表的岩石容易发生崩解和破碎,形成许多大小不等的岩石碎块或砂砾,这种作用叫风化作用。风化作用的产物停留在原地,为其他外力作用创造条件。
(2)侵蚀作用
通过展示流水侵蚀、风力侵蚀、海蚀柱的图片
【问题】①看到的现象和作用是什么?②主要由哪些外力作用形成的?
【学生回答】侵蚀作用,外力主要有水、冰川、风等。题目来源于考生回忆
【教师总结】在水、风、冰川等侵蚀作用,使被侵蚀掉的物质离开原地,原地就形成了侵蚀地貌。
(3)搬运作用
【教师讲解】风化或侵蚀作用的产物被风、流水、冰川等的搬运作用下,由高处到低处,从一个地方移动到另一个地方。因为它是一个动态的过程,所以没有形成具体的地貌形态。
【问题】外力搬运物体的力量是否与速度有关?
【学生回答】可能与搬运的速度有关
【教师总结】当速度变小时,外力携带的物质就会逐渐的沉积下了,形成堆积地貌。
(4)堆积地貌
展示冲积扇、河口三角洲、沙丘等图片,引导学生观察图片。
【问题】堆积物质分布特征是什么?
【学生回答】大的堆积物先堆积,小的堆积物后堆积。
【教师总结】被外力作用搬运的物质在搬运过程中,由于外力作用的减弱,加之收到重力的作用,于是重量大的先堆积,重量小的后堆积。
环节三:巩固提高
以地理兴趣小组的形式,尝试讨论,归纳四种外力作用之间的相互关系,以及对地表形态的影响。
最后教师利用图示进行总结:

环节四:小结作业
小结:师生共同回顾,总结本节课的知识点。
作业:搜集生活中能够体现由于外力作用形成的地表形态景观图片。
【板书设计】

【答辩题目解析】
1.火山喷发和地震对地形各有什么影响?
【参考答案】
地球内部炽热的岩浆沿着地裂缝上升喷发,就形成了火山喷发,喷出大量的火山物质(火山灰,熔岩,火山弹)等堆积在火山口周围就成为火山。当地壳岩层发生断裂错动或火山喷发时,往往会产生地震,火山和地震都是地球内部能量的剧烈释放,对地表形态和人类生产,生活都具有重大影响,往往会形成严重的自然灾害。题目来源于考生回忆
2.阐述“学习对构建开放地理课程”的意义。
【参考答案】
(1)拓宽学生的知识视野
开放的社会、开放的课程,已经使学生的地理学习过程从过去的静态变为动态,学习状态从“被动的接受”变为“主动的探究”,学习源泉从“单一课本”到“多种渠道”,知识视野从狭窄变为开阔。题目来源于考生回忆
(2)培养学生的创新意识
在开放学习过程中,学生不受条条框框约束,思想活跃、思路开阔、思维敏捷,发散思维、求异思维、批判思维等得到充分舒展,创新性成果不断涌现。尽管学生提出的新提法、新观点、新方法、新思路,并不一定成熟,但显现了开放式地理课程的无穷魅力。
(3)促进学生的个性发展
当地理课程形式多样、内容丰富、资源充足时,就比较容易满足每个学生学习的需要。
转载请注明:文章转载自 北京教师资格证网 [ http://www.jszg.bj.cn/ ]文章归属栏目:
技术支持:深圳市广元创优网络有限公司 粤ICP备19080791号
本站为北京教师资格证网站,所有报考信息以北京教育考试院(www.bjeea.cn)为准。
Copyright © 2016-现在 北京教师资格证 版权所有